Warning:
JavaScript is turned OFF. None of the links on this page will work until it is reactivated.
If you need help turning JavaScript On, click here.
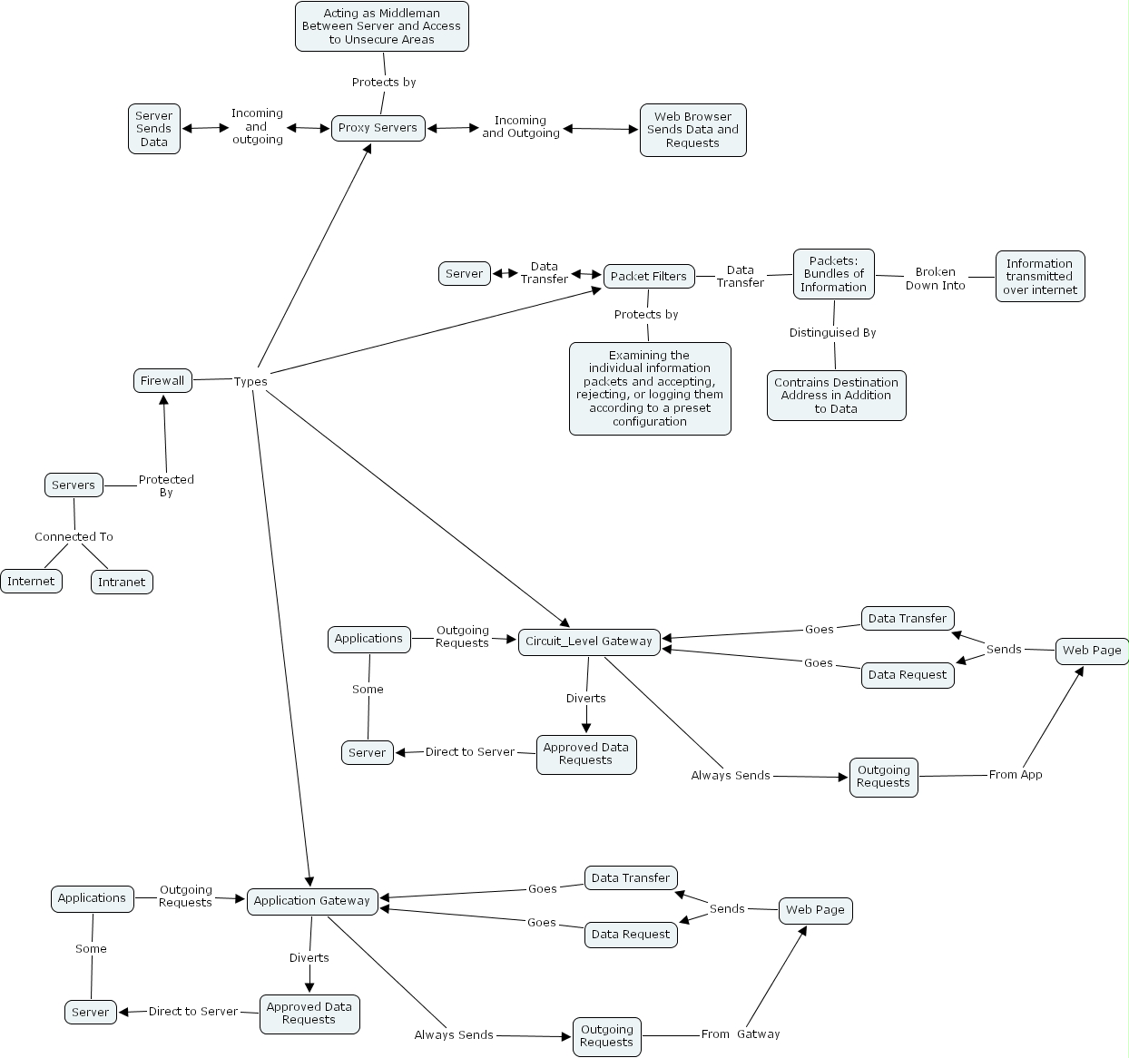
The Concept Map you are trying to access has information related to:
firewalls, information transmitted over internet, contrains destination address in addition to data, servers, server, server, web browser sends data and requests, applications, approved data requests, internet, outgoing requests, data request, packet filters, application gateway, proxy servers, circuit level gateway, data transfer, packets bundles of information, approved data requests, examining the individual information packets and accepting, rejecting, or logging them according to a preset configuration, data request, data transfer, server sends data, web page, server, intranet, web page, applications, acting as middleman between server and access to unsecure areas, firewall, outgoing requests