Warning:
JavaScript is turned OFF. None of the links on this page will work until it is reactivated.
If you need help turning JavaScript On, click here.
The Concept Map you are trying to access has information related to:
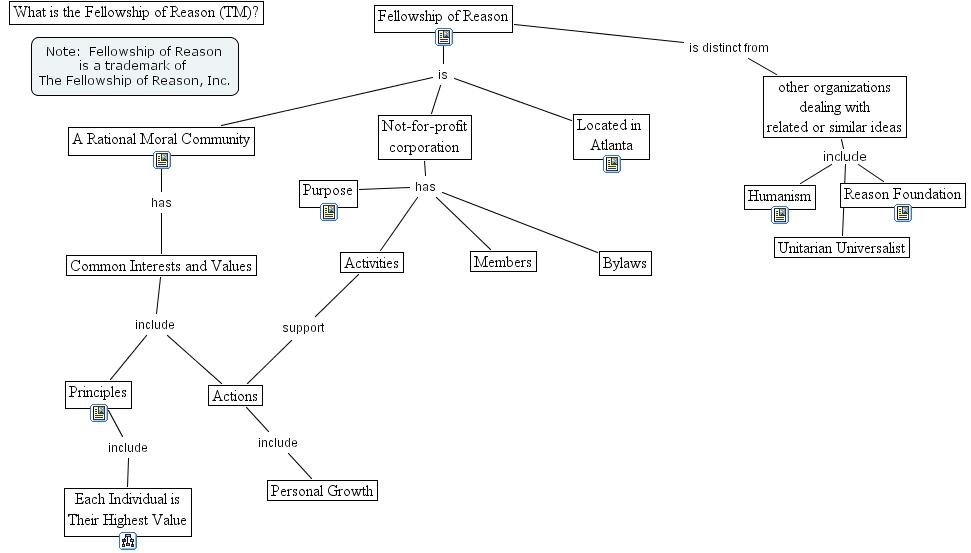
fellowship of reason 1, personal growth, humanism, members, what is the fellowship of reason (tm)?, fellowship of reason, located in atlanta, not-for-profit corporation, unitarian universalist, bylaws, purpose, note fellowship of reason is a trademark of the fellowship of reason, inc., other organizations dealing with related or similar ideas, actions, each individual is their highest value, activities, common interests and values, a rational moral community, reason foundation, principles