Warning:
JavaScript is turned OFF. None of the links on this page will work until it is reactivated.
If you need help turning JavaScript On, click here.
The Concept Map you are trying to access has information related to:
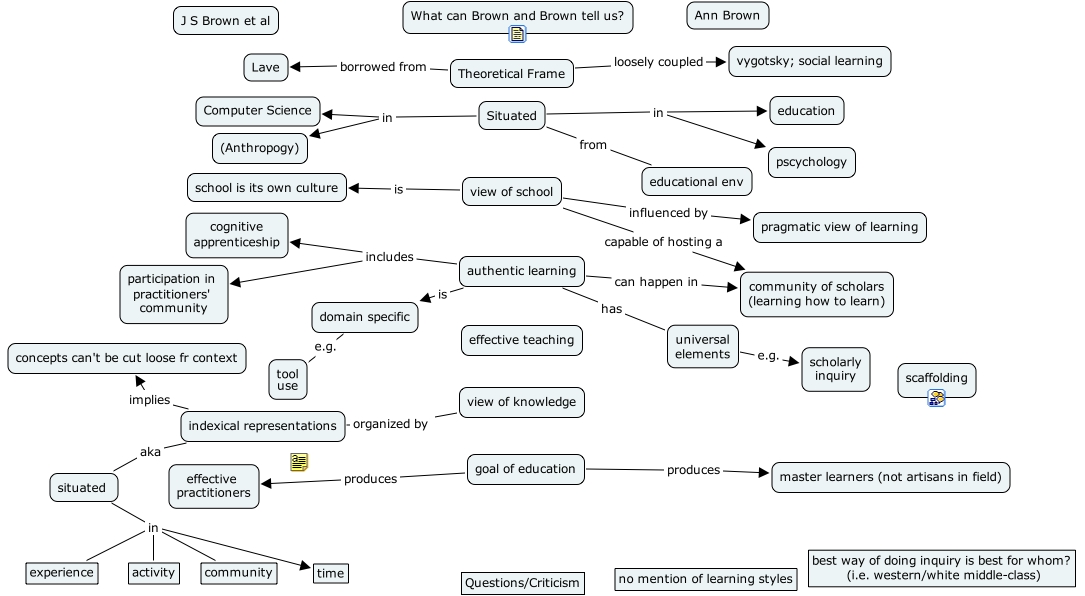
ed 750 3-17-04 2, goal of education, concepts can't be cut loose fr context, view of school, (anthropogy), activity, effective teaching, questions criticism, scholarly inquiry, theoretical frame, effective practitioners, education, tool use, view of knowledge, no mention of learning styles, participation in practitioners' community, community, time, situated, computer science, school is its own culture, best way of doing inquiry is best for whom? (i.e. western white middle-class), universal elements, what can brown and brown tell us?, pscychology, j s brown et al, educational env, lave, indexical representations, master learners (not artisans in field), authentic learning, cognitive apprenticeship, domain specific, scaffolding, experience, ann brown, situated , pragmatic view of learning, vygotsky social learning, community of scholars (learning how to learn)