Warning:
JavaScript is turned OFF. None of the links on this page will work until it is reactivated.
If you need help turning JavaScript On, click here.
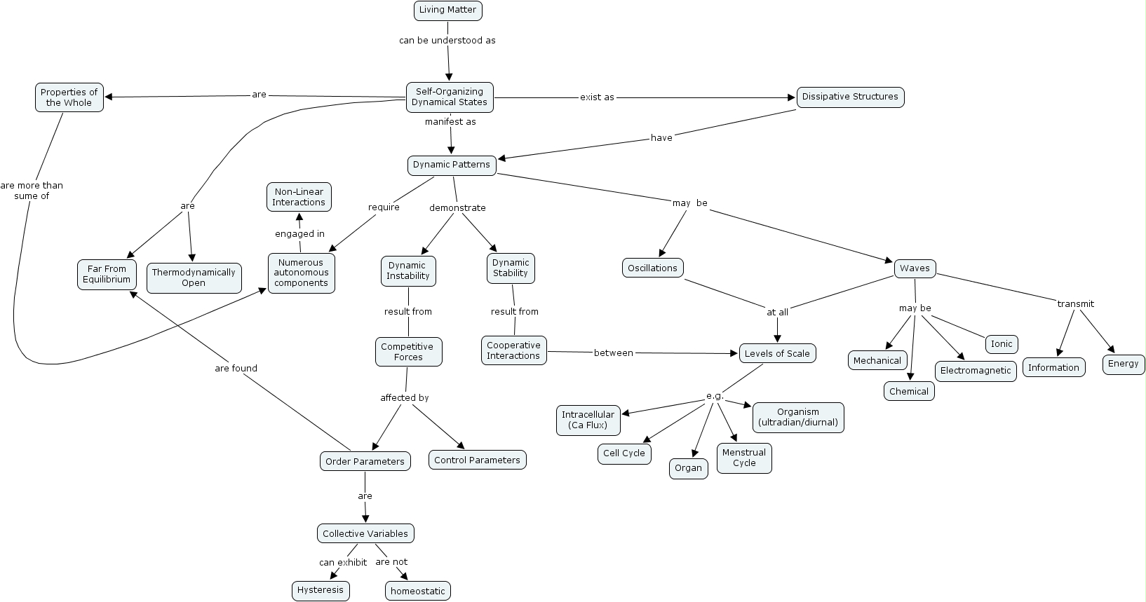
The Concept Map you are trying to access has information related to:
health & illness from perspective of self-organizing dynamical systems, organism (ultradian diurnal), cooperative interactions, organ, mechanical, non-linear interactions, cell cycle, dynamic instability, ionic, homeostatic, hysteresis, energy, living matter, order parameters, self-organizing dynamical states, information, collective variables, levels of scale, dynamic stability, far from equilibrium, numerous autonomous components, intracellular (ca flux), oscillations, menstrual cycle, dissipative structures, properties of the whole, thermodynamically open, chemical, waves, electromagnetic, control parameters, dynamic patterns, competitive forces