Warning:
JavaScript is turned OFF. None of the links on this page will work until it is reactivated.
If you need help turning JavaScript On, click here.
The Concept Map you are trying to access has information related to:
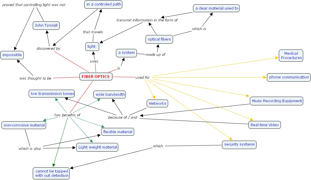
beaucage report2, a system, wide bandwidth, impossible, light weight material, in a controled path, phone communication, fiber optics, real time video, networks, light , medical procedures, john tyndall, cannot be tapped with out detection, non-corrosive material, low transmission losses, flexible material, music recording equipment, a clear material used to, optical fibers, security systems