Warning:
JavaScript is turned OFF. None of the links on this page will work until it is reactivated.
If you need help turning JavaScript On, click here.
The Concept Map you are trying to access has information related to:
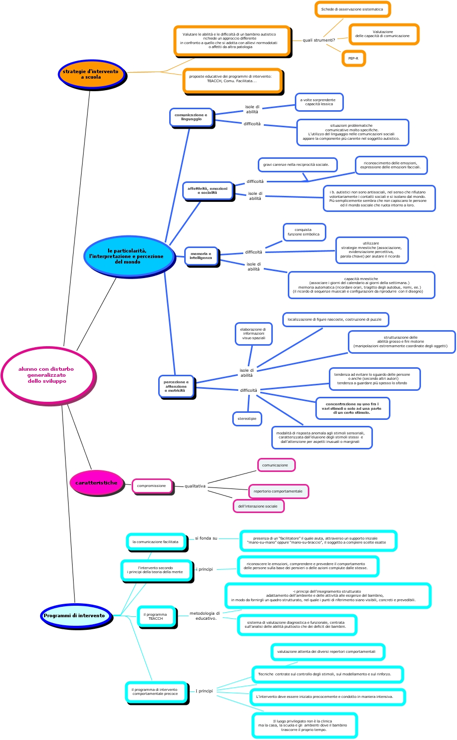
mappa autismo1, schede di osservazione sistematica, strutturazione delle abilit� grosso e fini motorie (manipolazioni estremamente coordinate degli oggetti), dell�interazione sociale , proposte educative dei programmi di intervento teacch, comu. facilitata... , capacit� mnestiche (associare i giorni del calendario ai giorni della settimana.) memoria automatica (ricordare orari, tragitto degli autobus, nomi, ee.) (il ricordo di sequenze musicali e configurazioni da riprodurre con il disegno), comunicazione e linguaggio, riconoscimento delle emozioni, espressione delle emozioni facciali., elaborazione di informazioni visuo spaziali, valutazione attenta dei diversi repertori comportamentali, presenza di un �facilitatore� il quale aiuta, attraverso un supporto iniziale �mano-su-mano� oppure �mano-su-braccio�, il soggetto a compiere scelte esatte, i b. autistici non sono antisociali, nel senso che rifiutano volontariamente i contatti sociali e si isolano dal mondo. pi� semplicemente sembra che non capiscano le persone ed il mondo sociale che ruota intorno a loro., comunicazione , tecniche centrate sul controllo degli stimoli, sul modellamento e sul rinforzo. , utilizzare strategie mnestiche (associazione, evidenziazione percettiva, parola chiave) per aiutare il ricordo, a volte sorprendente capacit� lessica, il programma teacch, tendenza ad evitare lo sguardo delle persone o anche (secondo altri autori) tendenza a guardare pi� spesso lo sfondo , sistema di valutazione diagnostica e funzionale, centrata sull'analisi delle abilit� piuttosto che dei deficit dei bambini., gravi carenze nella reciprocit� sociale. , conquista funzione simbolica, valutazione delle capacit� di comunicazione , valutare le abilit� e le difficolt� di un bambino autistico richiede un approccio differente in confronto a quello che si adotta con allievi normodotati o affetti da altra patologia, stereotipie, affettivit�, emozioni e socialit�, pep-r, la comunicazione facilitata, compromissione , memoria e intelligenza, il luogo privilegiato non � la clinica ma la casa, la scuola e gli ambienti dove il bambino trascorre il proprio tempo. , alunno con disturbo generalizzato dello sviluppo, - i principi dell�insegnamento strutturato adattamento dell'ambiente e delle attivit� alle esigenze del bambino, in modo da fornirgli un quadro strutturato, nel quale i punti di riferimento siano visibili, concreti e prevedibili., localizzazione di figure nascoste, costruzione di puzzle, l�intervento deve essere iniziato precocemente e condotto in maniera intensiva. , l'intervento secondo i principi della teoria della mente, riconoscere le emozioni, comprendere e prevedere il comportamento delle persone sulla base dei pensieri o delle azioni compiute dalle stesse., il programma di intervento comportamentale precoce , percezione e attenzione e motricit� , concentrazione su uno fra i vari stimoli o solo ad una parte di un certo stimolo., situazioni problematiche comunicative molto specifiche. l�utilizzo del linguaggio nelle comunicazioni sociali appare la componente pi� carente nel soggetto autistico., repertorio comportamentale, modalit� di risposta anomala agli stimoli sensoriali, caratterizzata dall�elusione degli stimoli stessi e dall�attenzione per aspetti inusuali o marginali