Warning:
JavaScript is turned OFF. None of the links on this page will work until it is reactivated.
If you need help turning JavaScript On, click here.
The Concept Map you are trying to access has information related to:
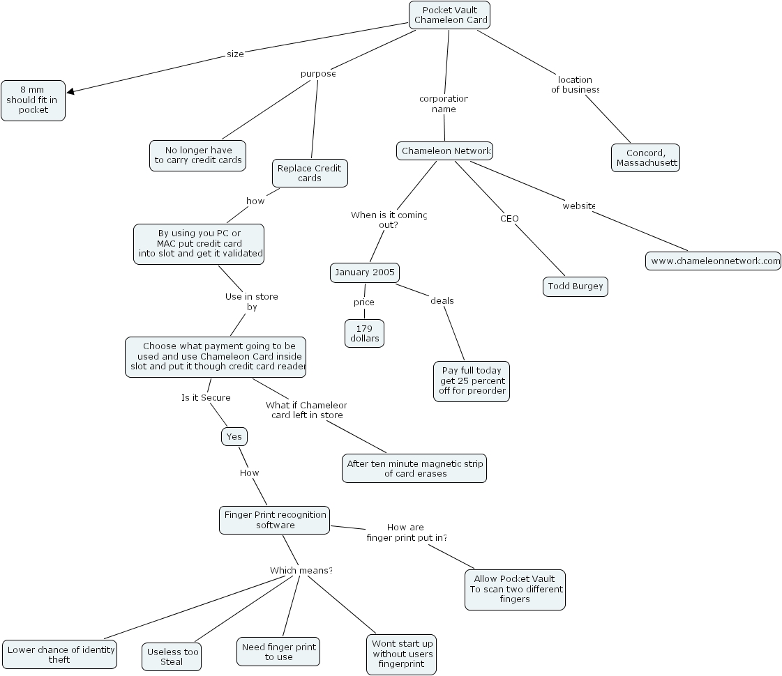
chameleon, after ten minute magnetic strip of card erases, useless too steal, concord, massachusett, 179 dollars, pocket vault chameleon card, by using you pc or mac put credit card into slot and get it validated, choose what payment going to be used and use chameleon card inside slot and put it though credit card reader, www.chameleonnetwork.com, 8 mm should fit in pocket, replace credit cards, todd burgey, need finger print to use, yes, no longer have to carry credit cards, finger print recognition software, wont start up without users fingerprint, chameleon network, pay full today get 25 percent off for preorder, allow pocket vault to scan two different fingers, january 2005, lower chance of identity theft