Warning:
JavaScript is turned OFF. None of the links on this page will work until it is reactivated.
If you need help turning JavaScript On, click here.
The Concept Map you are trying to access has information related to:
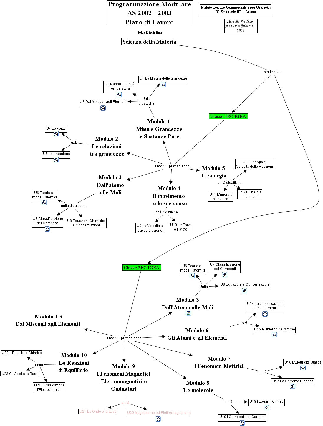
piano di lavoro igea corso e, modulo 7 i fenomeni elettrici, modulo 1.3 dai miscugli agli elementi, della disciplina, u7 classificazione dei composti, u23 gli acidi e le basi, u17 la corrente elettrica, programmazione modulare as 2002 - 2003 piano di lavoro, u11 l'energia mecanica, u21 le onde e la luce, u24 l'ossidazione l'elettrochimica, modulo 3 dall'atomo alle moli, u6 teorie e modelli atomici, modulo 2 le relazioni tra grandezze, u13 energia e velocit� delle reazioni, modulo 3 dall'atomo alle moli, u3 dai miscugli agli elementi, u6 teorie e modelli atomici, u16 l'elettricit� statica, modulo 6 gli atomi e gli elementi, u9 la velocit� e l'accelerazione, modulo 1 misure grandezze e sostanze pure, modulo 5 l'energia, modulo 4 il movimento e le sue cause, u19 i composti del carbonio, modulo 9 i fenomeni magnetici elettromagnetici e onduatori, marcello preziuso preziusom@libero.it 2003, classe 1ec igea, u4 le forze, modulo 10 le reazioni di equilibrio, u20 magnetismo ed elettromagnetismo, scienza della materia, u22 l'equilibrio chimico, u2 massa densit� temperatura, u7 classificazione dei composti, modulo 8 le molecole, u15 all'interno dell'atomo, u10 le forze e il moto, u1 la misura delle grandezze, u5 la pressione, u18 i legami chimici, istituto tecnico commerciale e per geometra v. emanuele iii - lucera, u12 l'energia termica, u8 equazioni e concentrazioni, u8 equazioni chimiche e concentrazioni, classe 2ec igea, u14 la classificazione degli elementi