WARNING:
JavaScript is turned OFF. None of the links on this concept map will
work until it is reactivated.
If you need help turning JavaScript On, click here.
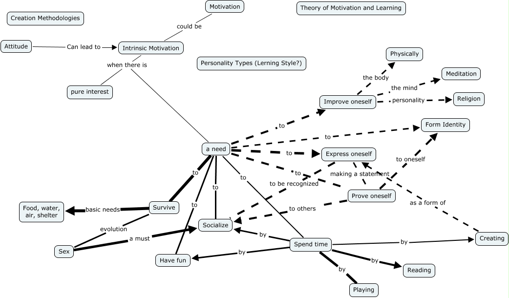
This Concept Map, created with IHMC CmapTools, has information related to: motivation, a need to Form Identity, Intrinsic Motivation when there is a need, Survive evolution Sex, a need to Have fun, Spend time by Socialize, Improve oneself personality Religion, Express oneself to be recognized Socialize, a need to Prove oneself, Creating as a form of Express oneself, Express oneself making a statement Prove oneself, Intrinsic Motivation when there is pure interest, Motivation could be Intrinsic Motivation, a need to Improve oneself, Prove oneself to others Socialize, Spend time by Creating, Attitude Can lead to Intrinsic Motivation, Survive basic needs Food, water, air, shelter, Prove oneself to oneself Form Identity, Sex a must Socialize, Spend time by Have fun