Warning:
JavaScript is turned OFF. None of the links on this page will work until it is reactivated.
If you need help turning JavaScript On, click here.
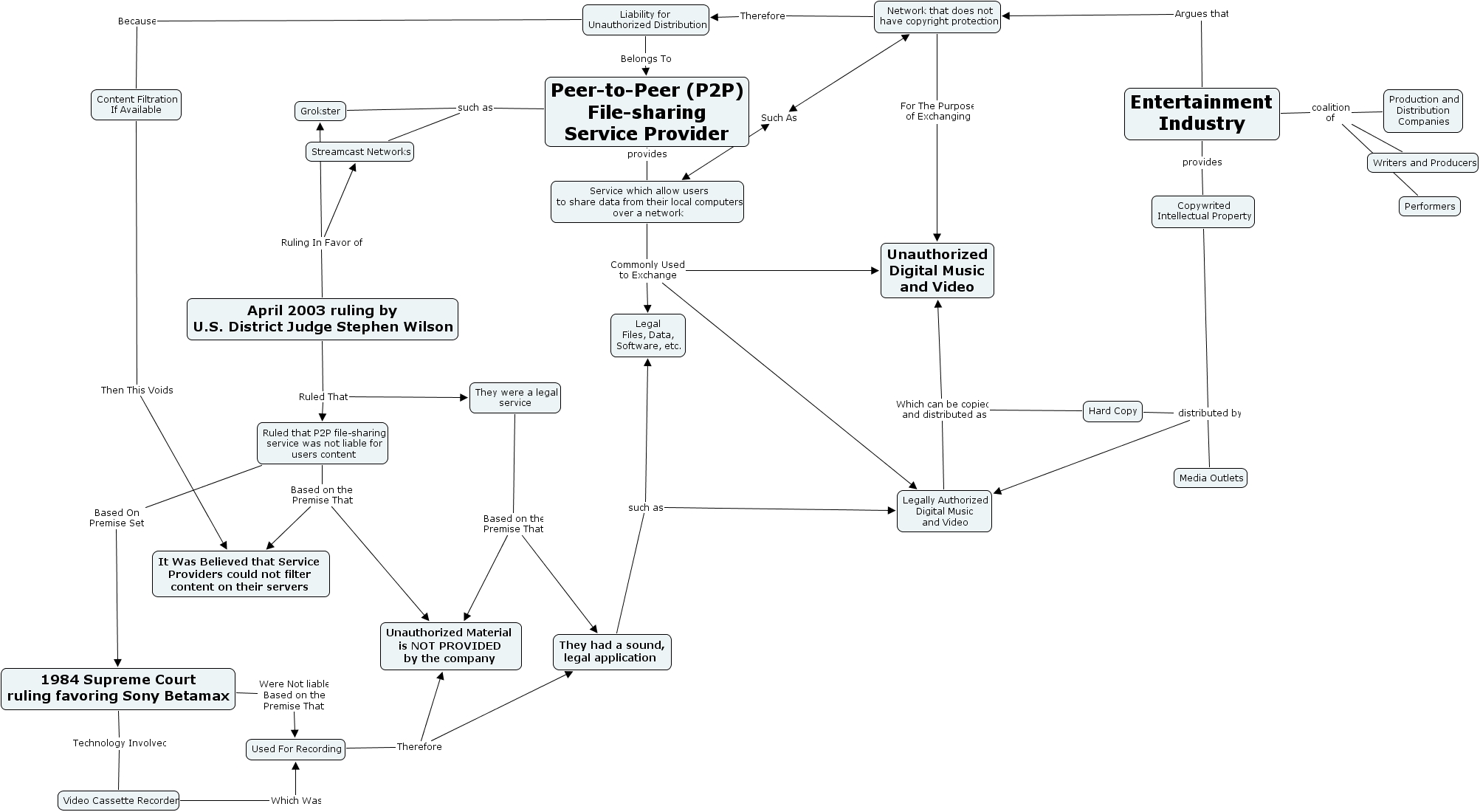
The Concept Map you are trying to access has information related to:
password test, performers, writers and producers, liability for unauthorized distribution, network that does not have copyright protection, hard copy, april 2003 ruling by u.s. district judge stephen wilson, ruled that p2p file-sharing service was not liable for users content, service which allow users to share data from their local computers over a network, they were a legal service, they had a sound, legal application, streamcast networks, entertainment industry, copywrited intellectual property, legal files, data, software, etc., production and distribution companies, used for recording, video cassette recorder, it was believed that service providers could not filter content on their servers, 1984 supreme court ruling favoring sony betamax, grokster, peer-to-peer (p2p) file-sharing service provider, unauthorized material is not provided by the company, unauthorized digital music and video, content filtration if available, legally authorized digital music and video, media outlets