Warning:
JavaScript is turned OFF. None of the links on this page will work until it is reactivated.
If you need help turning JavaScript On, click here.
The Concept Map you are trying to access has information related to:
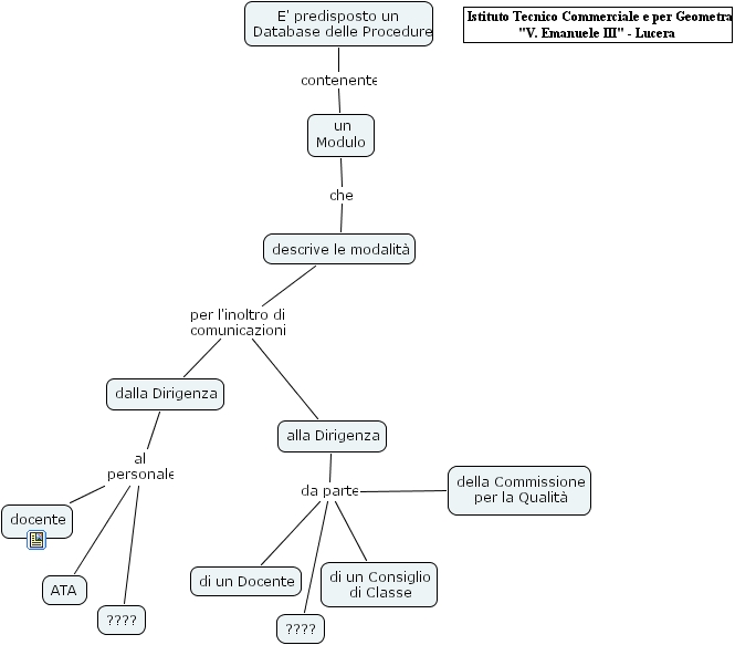
modulistica, descrive le modalit�, della commissione per la qualit�, di un consiglio di classe, alla dirigenza, e' predisposto un database delle procedure, ata, istituto tecnico commerciale e per geometra v. emanuele iii - lucera, ????, dalla dirigenza, un modulo, ????, docente, di un docente