Warning:
JavaScript is turned OFF. None of the links on this page will work until it is reactivated.
If you need help turning JavaScript On, click here.
The Concept Map you are trying to access has information related to:
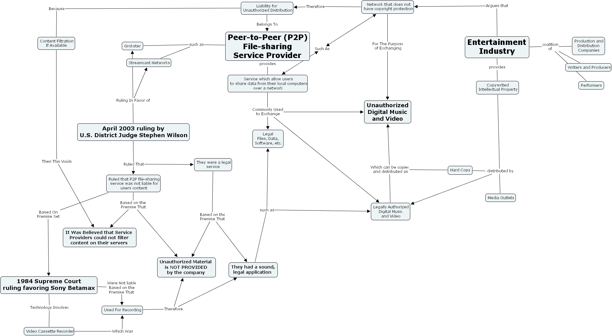
courtroom battle-entertainment industry vs file-sharing, performers, network that does not have copyright protection, liability for unauthorized distribution, writers and producers, hard copy, april 2003 ruling by u.s. district judge stephen wilson, service which allow users to share data from their local computers over a network, ruled that p2p file-sharing service was not liable for users content, they had a sound, legal application, they were a legal service, entertainment industry, streamcast networks, legal files, data, software, etc., copywrited intellectual property, used for recording, production and distribution companies, it was believed that service providers could not filter content on their servers, video cassette recorder, 1984 supreme court ruling favoring sony betamax, peer-to-peer (p2p) file-sharing service provider, grokster, unauthorized material is not provided by the company, unauthorized digital music and video, legally authorized digital music and video, content filtration if available, media outlets