Warning:
JavaScript is turned OFF. None of the links on this page will work until it is reactivated.
If you need help turning JavaScript On, click here.
The Concept Map you are trying to access has information related to:
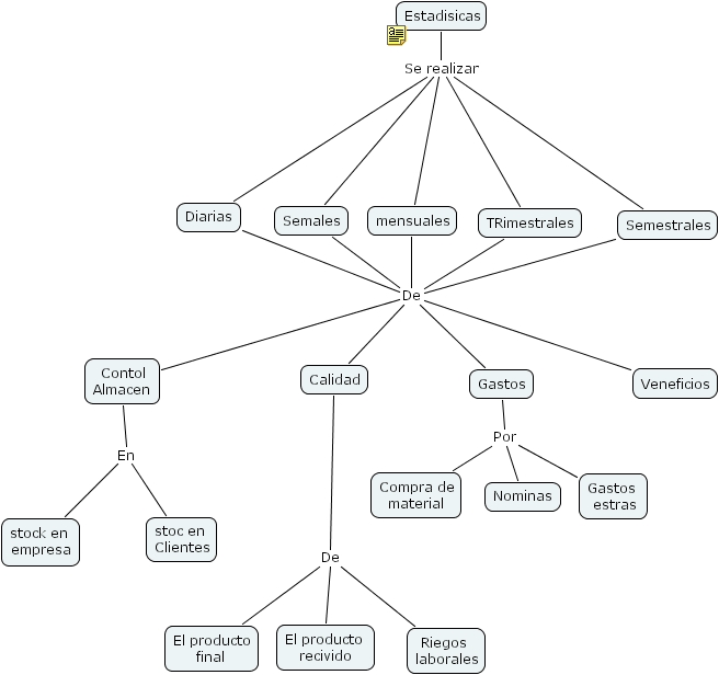
estadisticas, gastos estras, mensuales, riegos laborales, el producto final, contol almacen, stock en empresa, calidad, gastos, el producto recivido, semales, diarias, nominas, semestrales, trimestrales, compra de material, veneficios, stoc en clientes, estadisicas