Warning:
JavaScript is turned OFF. None of the links on this page will work until it is reactivated.
If you need help turning JavaScript On, click here.
The Concept Map you are trying to access has information related to:
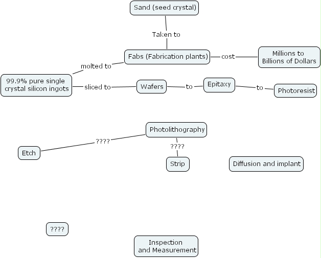
chip fabrication, epitaxy, millions to billions of dollars, sand (seed crystal), photolithography, wafers, 99.9% pure single crystal silicon ingots, etch, diffusion and implant, strip, ????, fabs (fabrication plants), inspection and measurement, photoresist