Warning:
JavaScript is turned OFF. None of the links on this page will work until it is reactivated.
If you need help turning JavaScript On, click here.
The Concept Map you are trying to access has information related to:
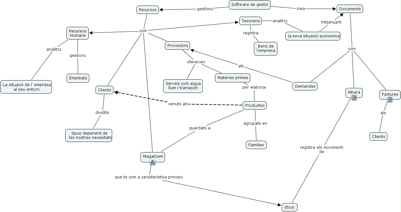
s.gestio (oscar navarro), tipus depenent de les nostres necesitats, stock, materies primes, clients, demandes, software de gesti� , clients, proveidors, recursos, recursos humans, tesoreria, bens de l'empresa, families, magatzem, la situaci� de l' empresa al seu entorn, factures, la seva situaci� economica, serveis com aigua llum i transport, productes, albar�, empleats, documents