Warning:
JavaScript is turned OFF. None of the links on this page will work until it is reactivated.
If you need help turning JavaScript On, click here.
The Concept Map you are trying to access has information related to:
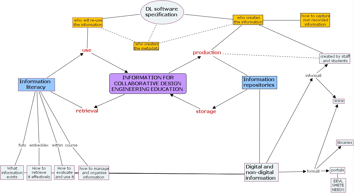
information element of the beast, information for collaborative design engineering education, information repositories, portals, digital and non-digital information, who will re-use the information, www, what information exists, libraries, created by staff and students, eevl smete needs, dl software specification, information literacy, how to capture non recorded information, who creates the information, how to evaluate and use it, how to manage and organise information, how to retrieve it effectively