Warning:
JavaScript is turned OFF. None of the links on this page will work until it is reactivated.
If you need help turning JavaScript On, click here.
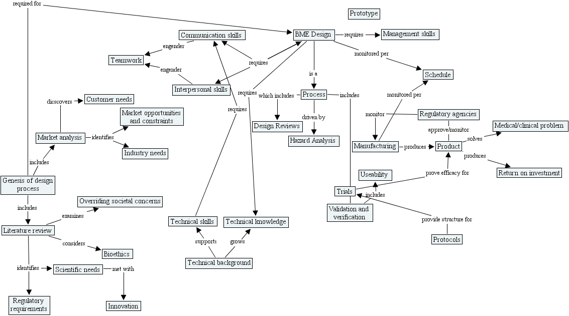
The Concept Map you are trying to access has information related to:
long l last name concept map, return on investment, trials, medical clinical problem, process, literature review, technical background, technical knowledge, customer needs, teamwork, interpersonal skills, manufacturing, industry needs, hazard analysis, technical skills, validation and verification, protocols, market analysis, bioethics, genesis of design process, scientific needs, regulatory requirements, market opportunities and constraints, communication skills, prototype, design reviews, innovation, bme design, overriding societal concerns, schedule, management skills, regulatory agencies, useability, product