Warning:
JavaScript is turned OFF. None of the links on this page will work until it is reactivated.
If you need help turning JavaScript On, click here.
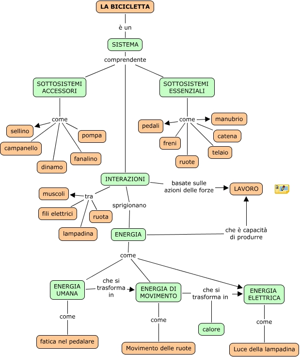
The Concept Map you are trying to access has information related to:
bicicletta, ENERGIA UMANA che si trasforma in ENERGIA DI MOVIMENTO, SOTTOSISTEMI ACCESSORI come campanello, SOTTOSISTEMI ACCESSORI come fanalino, ENERGIA come ENERGIA DI MOVIMENTO, ENERGIA DI MOVIMENTO come Movimento delle ruote, ENERGIA ELETTRICA come Luce della lampadina, ENERGIA come ENERGIA ELETTRICA, ENERGIA che è capacità di produrre LAVORO, SOTTOSISTEMI ESSENZIALI come freni, SOTTOSISTEMI ESSENZIALI come telaio