Warning:
JavaScript is turned OFF. None of the links on this page will work until it is reactivated.
If you need help turning JavaScript On, click here.
The Concept Map you are trying to access has information related to:
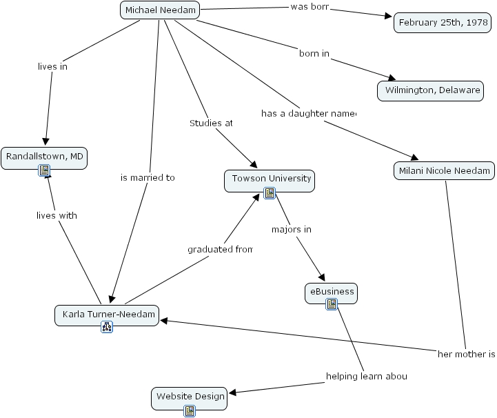
mike's cmap, randallstown, md, karla turner-needam, milani nicole needam, michael needam, february 25th, 1978, ebusiness, wilmington, delaware, towson university, website design