Warning:
JavaScript is turned OFF. None of the links on this page will work until it is reactivated.
If you need help turning JavaScript On, click here.
The Concept Map you are trying to access has information related to:
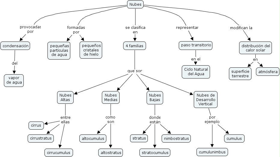
nubes, peque�os cristales de hielo, distribuci�n del calor solar, vapor de agua, condensaci�n, atm�sfera, nubes bajas, paso transitorio, altostratus, stratus, cumulunimbus, nubes, cumulus, nubes de desarrollo vertical, ciclo natural del agua, cirrucumulus, altocumulus, peque�as part�culas de agua, 4 familias, nimbostratus, nubes altas, cirrustratus, cirrus, superficie terrestre, nubes medias, stratocumulus