Warning:
JavaScript is turned OFF. None of the links on this page will work until it is reactivated.
If you need help turning JavaScript On, click here.
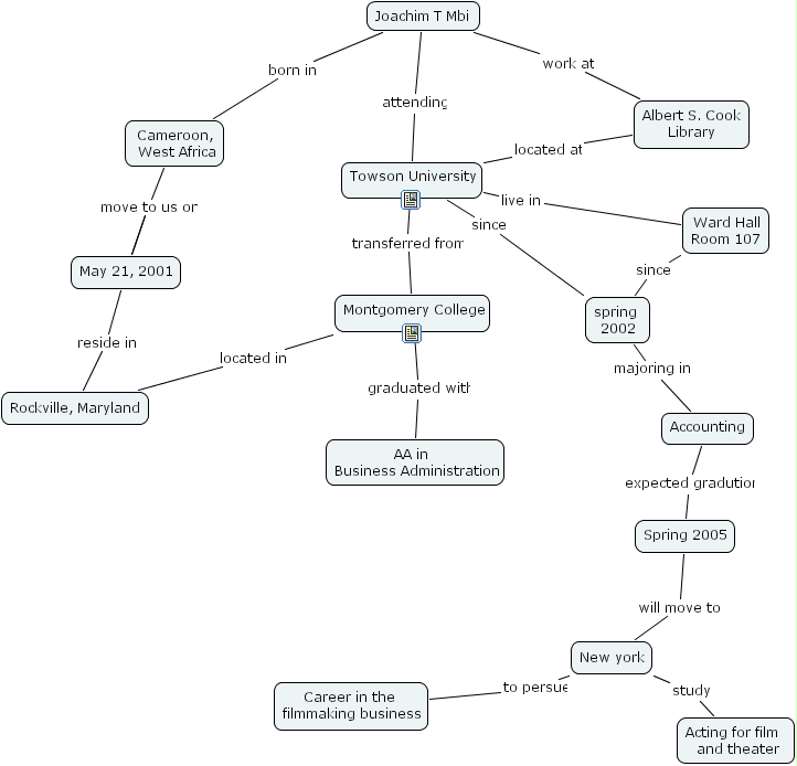
The Concept Map you are trying to access has information related to:
joachim t mbi, ward hall room 107, new york, spring 2005, rockville, maryland, cameroon, west africa, albert s. cook library, towson university, joachim t mbi, acting for film and theater, accounting, spring 2002, aa in business administration, career in the filmmaking business, montgomery college, may 21, 2001