Warning:
JavaScript is turned OFF. None of the links on this page will work until it is reactivated.
If you need help turning JavaScript On, click here.
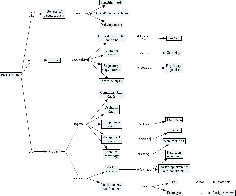
The Concept Map you are trying to access has information related to:
manns concept map (hierarchical format), return on investmetn, overriding societal concerns, communication skiolls, manufacturing, market opportunities and constraints, teamwork, design reviews, regulatory requriements, technical skills, industry needs, protocols, prototype, technical knowledge, useability, product, hazard analysis, regulatory agencies, customer needs, scientific needs, interpersonal skills, bme design, trials, process, bioethics, medical clinical problem, genesis of design process, validation and verification, management skills, market analysis, schedule