Warning:
JavaScript is turned OFF. None of the links on this page will work until it is reactivated.
If you need help turning JavaScript On, click here.
The Concept Map you are trying to access has information related to:
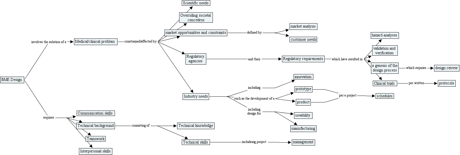
goldberg concept map (hierarchical format), technical background, regulatory requirements, clinical trials, validation and verification, schedules, communication skills, interpersonal skills, hazard analyses, manufacturing, scientific needs, a genesis of the design process, design reivew, market opportunitites and constraints, prototype, regulatory agencies, management, innovation, teamwork, customer needs, protocols, useability, market analysis, industry needs, bme design, medical clinical problem, overriding societal concedrns, product, technical skills, technical knowledge