Warning:
JavaScript is turned OFF. None of the links on this page will work until it is reactivated.
If you need help turning JavaScript On, click here.
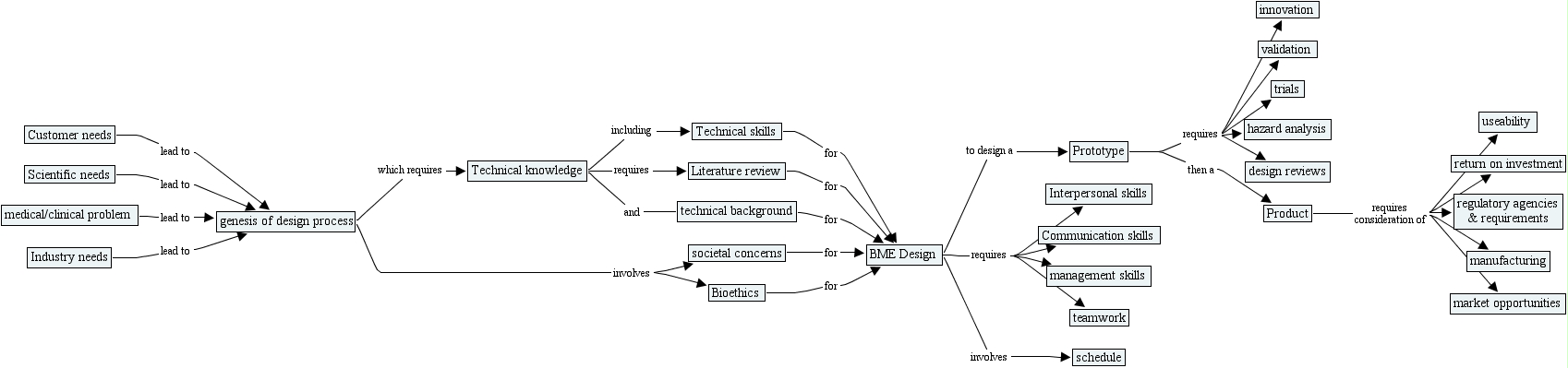
The Concept Map you are trying to access has information related to:
eberhardt concept map (hierarchichal format), product, bme design, customer needs, market opportunities, manufacturing, innovation, schedule, validation, teamwork, societal concerns, design reviews, regulatory agencies & requirements, useability, interpersonal skills, management skills, medical clinical problem, technical knowledge, scientific needs, communication skills, genesis of design process, trials, technical background, hazard analysis, literature review, industry needs, return on investment, prototype, technical skills, bioethics