Warning:
JavaScript is turned OFF. None of the links on this page will work until it is reactivated.
If you need help turning JavaScript On, click here.
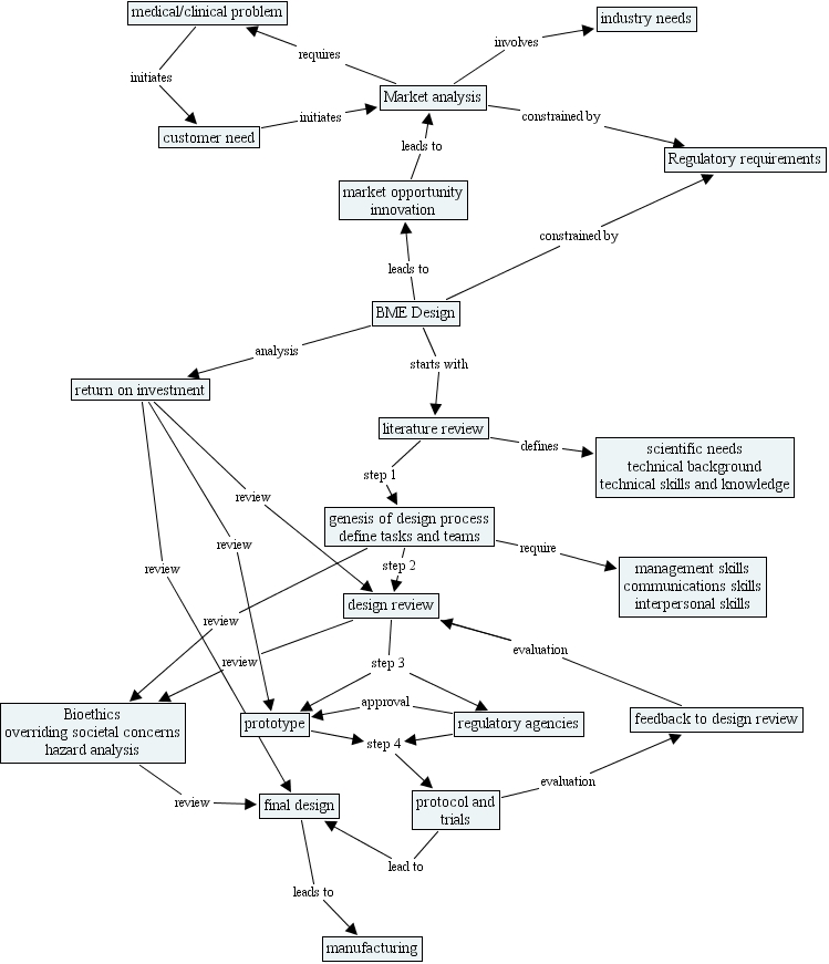
The Concept Map you are trying to access has information related to:
buchs concept map, regulatory agencies, industry needs, protocol and trials, medical clinical problem, bioethics overriding societal concerns hazard analysis, final design, return on investment, market opportunity innovation, regulatory requirements, market analysis, feedback to design review, manufacturing, scientific needs technical background technical skills and knowledge, bme design, design review, management skills communications skills interpersonal skills, genesis of design process define tasks and teams, prototype, literature review, customer need