Warning:
JavaScript is turned OFF. None of the links on this page will work until it is reactivated.
If you need help turning JavaScript On, click here.
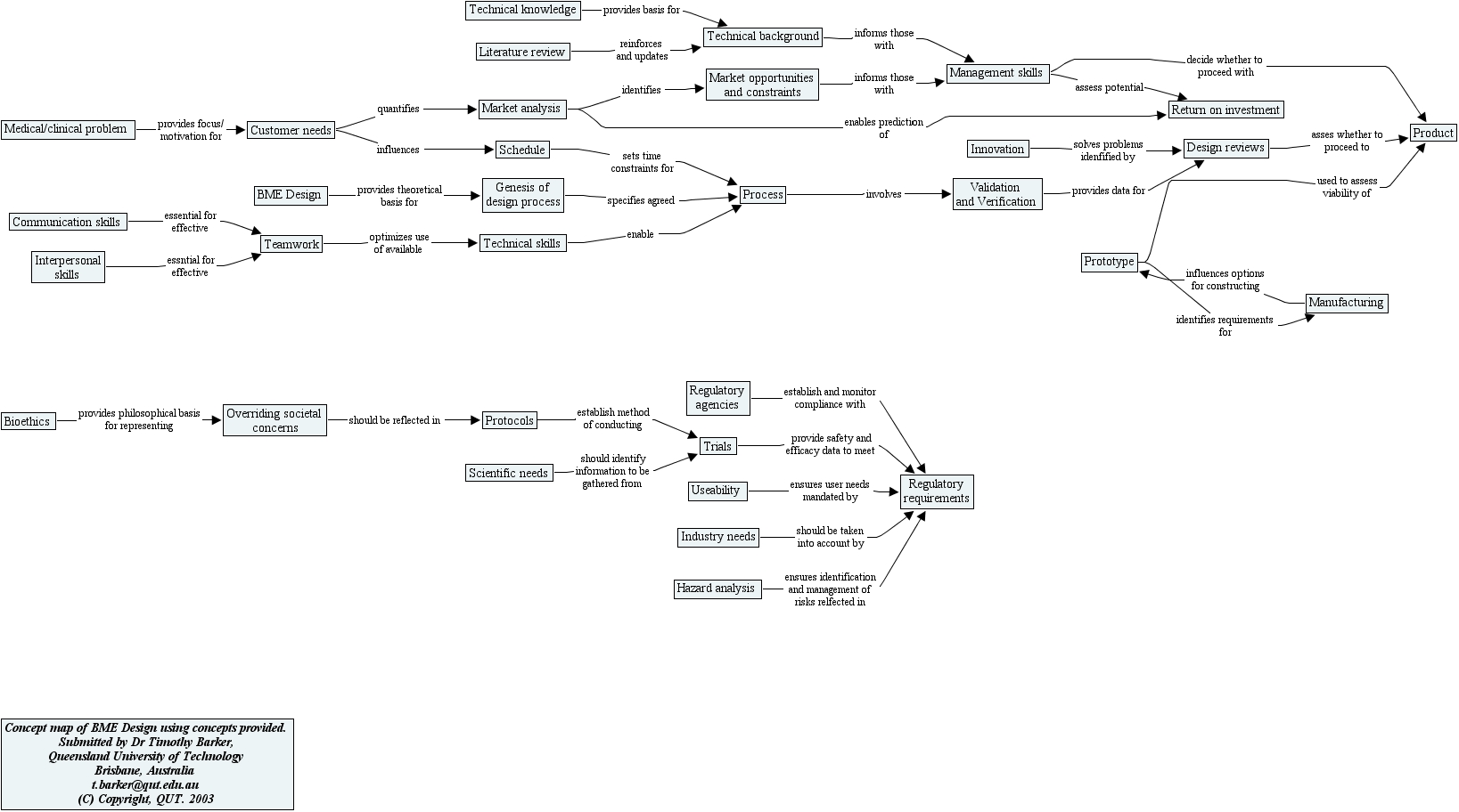
The Concept Map you are trying to access has information related to:
barker concept map (hierarchical format), market analysis, technical skills, teamwork, genesis of design process, customer needs, innovation, market opportunities and constraints, design reviews, useability, literature review, protocols, process, manufacturing, prototype, return on investment, concept map of bme design using concepts provided. submitted by dr timothy barker, queensland university of technology brisbane, australia t.barker@qut.edu.au (c) copyright, qut. 2003, overriding societal concerns, medical clinical problem, trials, industry needs, bioethics, regulatory requirements, interpersonal skills, product, technical knowledge, bme design, schedule, validation and verification, technical background, management skills, communication skills, scientific needs, hazard analysis, regulatory agencies