Warning:
JavaScript is turned OFF. None of the links on this page will work until it is reactivated.
If you need help turning JavaScript On, click here.
The Concept Map you are trying to access has information related to:
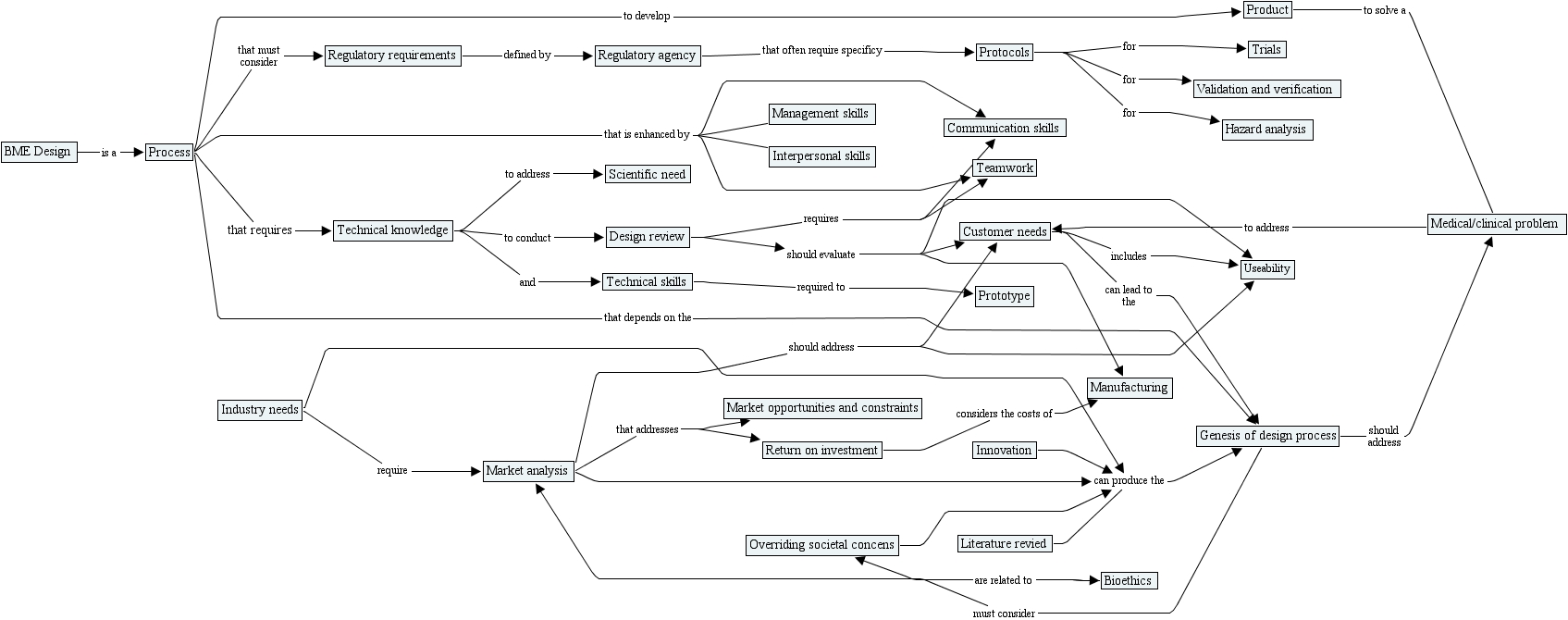
andriacchi concept map (hierarchical format), overriding societal concens, protocols, product, regulatory requirements, genesis of design process, market analysis, manufacturing, market opportunities and constraints, communication skills, management skills, bioethics, teamwork, prototype, bme design, scientific need, interpersonal skills, process, useability, design review, trials, innovation, return on investment, customer needs, medical clinical problem, validation and verification, hazard analysis, technical knowledge, industry needs, regulatory agency, literature revied, technical skills