Warning:
JavaScript is turned OFF. None of the links on this page will work until it is reactivated.
If you need help turning JavaScript On, click here.
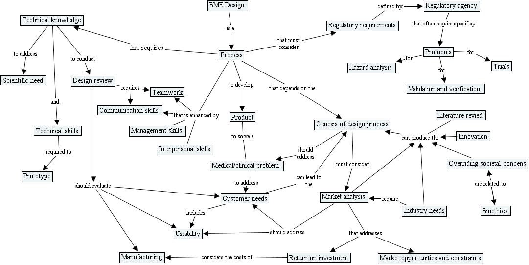
The Concept Map you are trying to access has information related to:
andriacchi concept map, overriding societal concens, product, protocols, genesis of design process, regulatory requirements, market analysis, market opportunities and constraints, manufacturing, communication skills, management skills, teamwork, bioethics, prototype, bme design, interpersonal skills, scientific need, useability, process, trials, design review, return on investment, innovation, medical clinical problem, customer needs, validation and verification, technical knowledge, hazard analysis, regulatory agency, industry needs, technical skills, literature revied