Warning:
JavaScript is turned OFF. None of the links on this page will work until it is reactivated.
If you need help turning JavaScript On, click here.
The Concept Map you are trying to access has information related to:
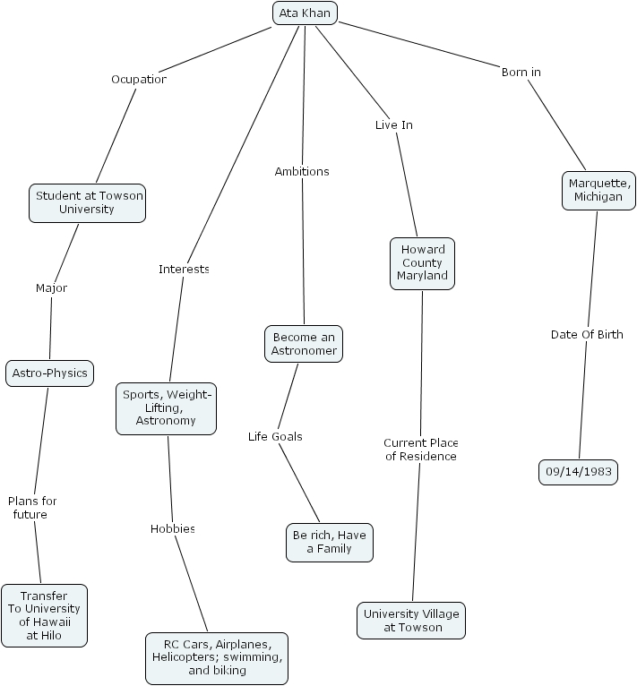
ata khan, 09 14 1983, howard county maryland, university village at towson, become an astronomer, student at towson university, rc cars, airplanes, helicopters swimming, and biking, astro-physics, marquette, michigan, sports, weight- lifting, astronomy, be rich, have a family, ata khan, transfer to university of hawaii at hilo