Warning:
JavaScript is turned OFF. None of the links on this page will work until it is reactivated.
If you need help turning JavaScript On, click here.
The Concept Map you are trying to access has information related to:
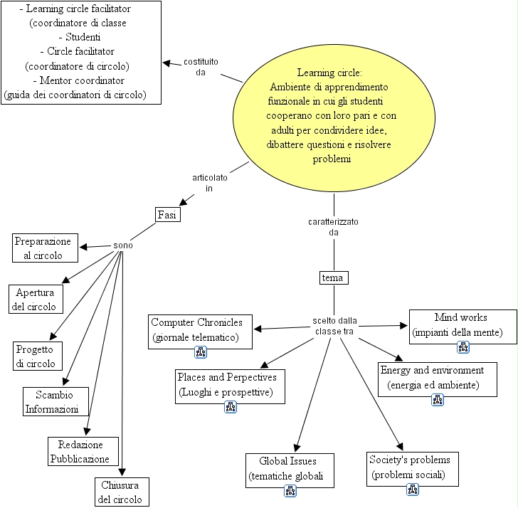
i learning circles, global issues (tematiche globali, preparazione al circolo, - learning circle facilitator (coordinatore di classe - studenti - circle facilitator (coordinatore di circolo) - mentor coordinator (guida dei coordinatori di circolo), learning circle ambiente di apprendimento funzionale in cui gli studenti cooperano con loro pari e con adulti per condividere idee, dibattere questioni e risolvere problemi, chiusura del circolo, society's problems (problemi sociali), energy and environment (energia ed ambiente), fasi, tema, apertura del circolo, places and perpectives (luoghi e prospettive), redazione pubblicazione, mind works (impianti della mente), computer chronicles (giornale telematico), scambio informazioni, progetto di circolo