WARNING:
JavaScript is turned OFF. None of the links on this concept map will
work until it is reactivated.
If you need help turning JavaScript On, click here.
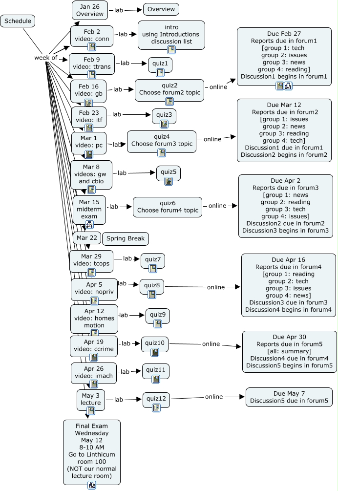
This Concept Map, created with IHMC CmapTools, has information related to: Schedule, Schedule week of Final Exam Wednesday May 12 8-10 AM Go to Linthicum room 100 (NOT our normal lecture room), Mar 29 video: tcops lab quiz7, Schedule week of Apr 5 video: nopriv, Schedule week of Apr 19 video: ccrime, Feb 2 video: conn week of May 3 lecture, Feb 23 video: itf lab quiz3, Mar 8 videos: gw and cbio lab quiz5, quiz4 Choose forum3 topic online Due Mar 12 Reports due in forum2 [group 1: issues group 2: news group 3: reading group 4: tech] Discussion1 due in forum1 Discussion2 begins in forum2, Apr 12 video: homes motion lab quiz9, quiz10 online Due Apr 30 Reports due in forum5 [all: summary] Discussion4 due in forum4 Discussion5 begins in forum5, Feb 2 video: conn week of Apr 26 video: imach, Apr 5 video: nopriv lab quiz8, Feb 2 video: conn week of Apr 12 video: homes motion, Schedule week of Mar 15 midterm exam, Apr 19 video: ccrime lab quiz10, Schedule week of Feb 23 video: itf, Feb 9 video: ttrans lab quiz1, quiz8 online Due Apr 16 Reports due in forum4 [group 1: reading group 2: tech group 3: issues group 4: news] Discussion3 due in forum3 Discussion4 begins in forum4, Feb 2 video: conn week of Mar 29 video: tcops, quiz12 online Due May 7 Discussion5 due in forum5