Warning:
JavaScript is turned OFF. None of the links on this page will work until it is reactivated.
If you need help turning JavaScript On, click here.
The Concept Map you are trying to access has information related to:
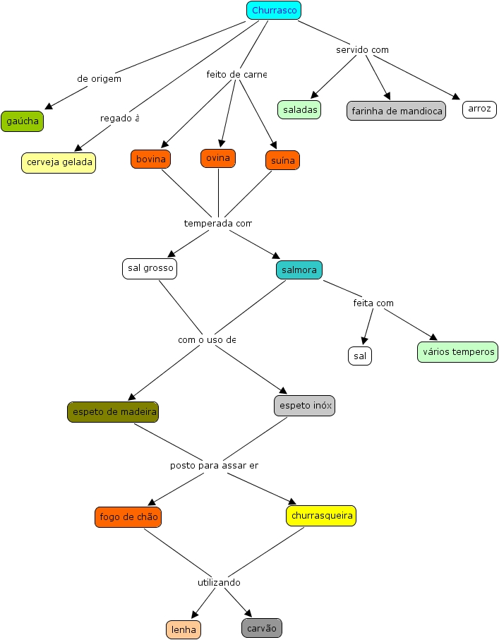
churrasco- luciane e irma, fogo de ch�o, ovina, churrasco, saladas, sal grosso, espeto de madeira, salmora, bovina, v�rios temperos, carv�o, su�na, espeto in�x, sal, cerveja gelada, farinha de mandioca, lenha, ga�cha, churrasqueira, arroz