WARNING:
JavaScript is turned OFF. None of the links on this concept map will
work until it is reactivated.
If you need help turning JavaScript On, click here.
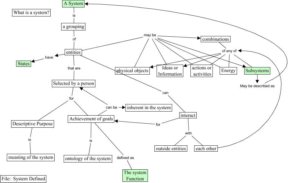
Esse mapa conceitual, produzido no IHMC CmapTools, tem a informação relacionada a: System Defined, combinations of any of Energy, each other of any of Subsystems, entities may be Subsystems, entities may be actions or activities, entities may be Energy, entities may be Ideas or Information, each other of any of Ideas or Information, a grouping of entities, interact for Achievement of goals, combinations of any of Subsystems, each other of any of actions or activities, each other of any of physical objects, Selected by a person for Descriptive Purpose, combinations of any of physical objects, each other of any of Energy, entities may be physical objects, interact with each other, Achievement of goals can be Selected by a person, Achievement of goals can be inherent in the system, entities can interact