Warning:
JavaScript is turned OFF. None of the links on this page will work until it is reactivated.
If you need help turning JavaScript On, click here.
The Concept Map you are trying to access has information related to:
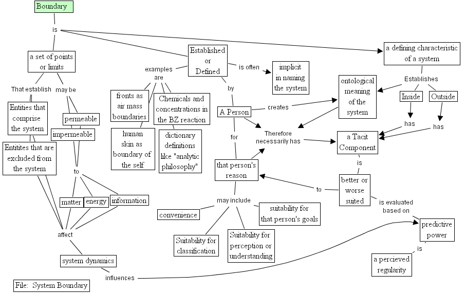
system boundary, chemicals and concentrations in the bz reaction, system dynamics, a person, predictive power, suitability for that person's goals, implicit in naming the system, file system boundary, established or defined, convenience, outside, better or worse suited, human skin as boundary of the self, dictionary definitions like analytic philosophy , information, inside, matter, ontological meaning of the system, fronts as air mass boundaries, permeable, entities that comprise the system, entitites that are excluded from the system, a tacit component, energy, suitability for classification, impermeable, boundary , suitability for perception or understanding, that person's reason, a set of points or limits, a percieved regularity, a defining characteristic of a system