Warning:
JavaScript is turned OFF. None of the links on this page will work until it is reactivated.
If you need help turning JavaScript On, click here.
The Concept Map you are trying to access has information related to:
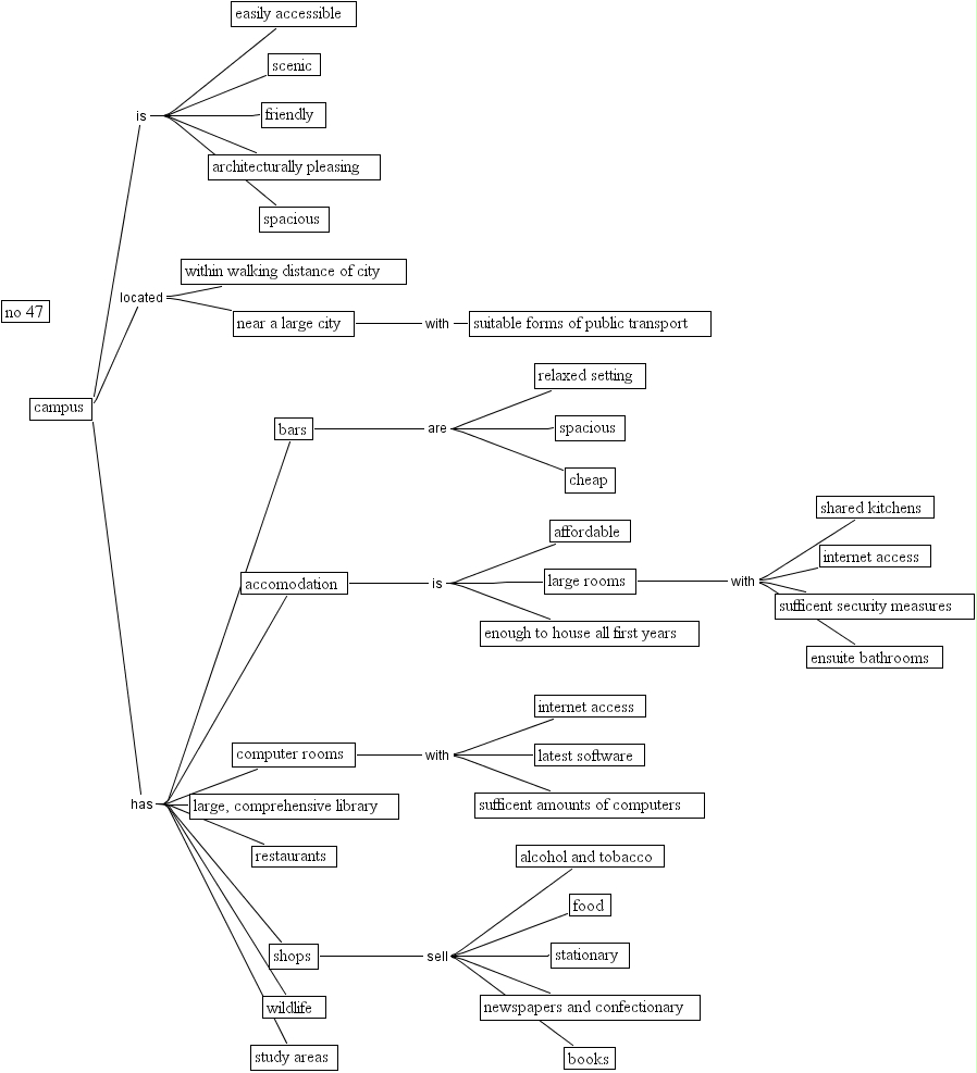
no 47, latest software, spacious, campus, wildlife, shops, sufficent amounts of computers, bars, large rooms, computer rooms, easily accessible, food, friendly, enough to house all first years, shared kitchens, study areas, alcohol and tobacco, stationary, near a large city, newspapers and confectionary, suitable forms of public transport, spacious, cheap, architecturally pleasing, internet access, books, internet access, affordable, restaurants, no 47, within walking distance of city, sufficent security measures, scenic, large, comprehensive library, accomodation, ensuite bathrooms, relaxed setting