IHMC Public Cmaps

        Kent State University
            Nurs60441
                Pharmacology
                    Cardiovascular Drugs
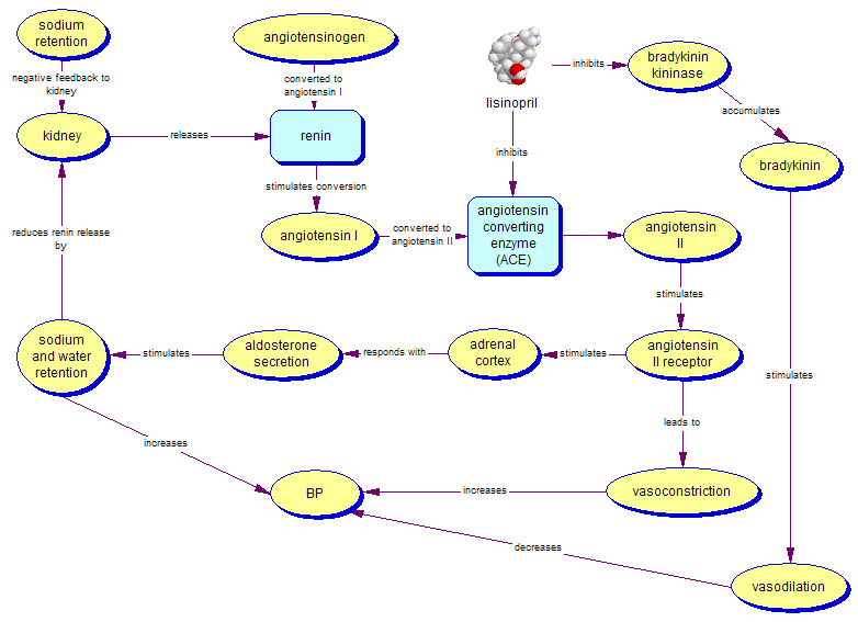
                    Lisinopril

                        audio1.swf
                        audio2.swf
                        content1.swf
                        content2.swf
                        index.htm
                        lisinopril.htm
                        lisinopril.png
                        main.swf
                        resource.htm