Warning:
JavaScript is turned OFF. None of the links on this page will work until it is reactivated.
If you need help turning JavaScript On, click here.
The Concept Map you are trying to access has information related to:
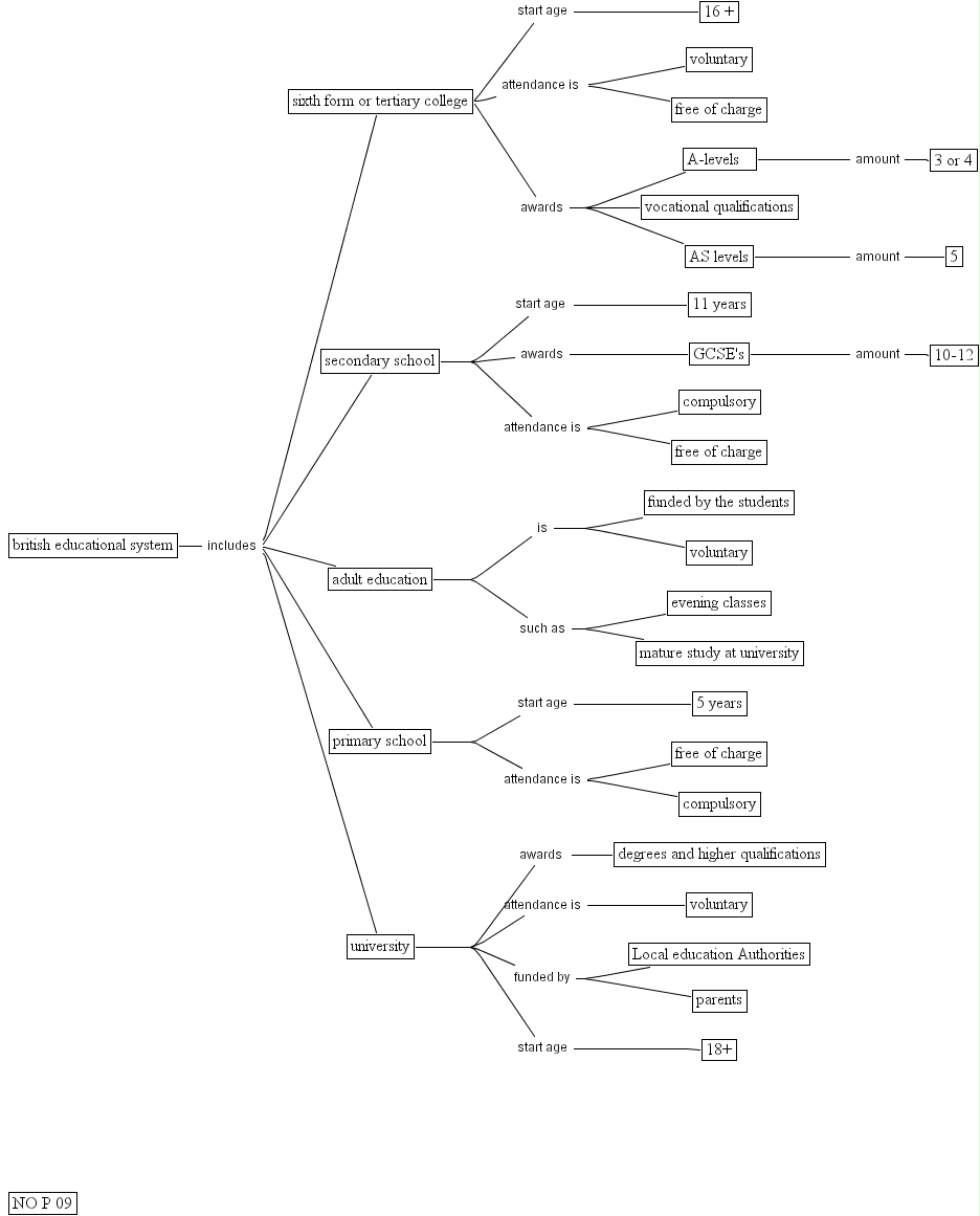
09 post, voluntary, 18 , gcse's, 11 years, free of charge, secondary school, compulsory, university, adult education, compulsory, local education authorities, degrees and higher qualifications, evening classes, 16 , a-levels , 10-12, no p 09, voluntary, as levels, vocational qualifications, funded by the students, british educational system, parents, mature study at university, free of charge, free of charge, voluntary, sixth form or tertiary college, primary school, 5, 5 years, 3 or 4