Warning:
JavaScript is turned OFF. None of the links on this page will work until it is reactivated.
If you need help turning JavaScript On, click here.
The Concept Map you are trying to access has information related to:
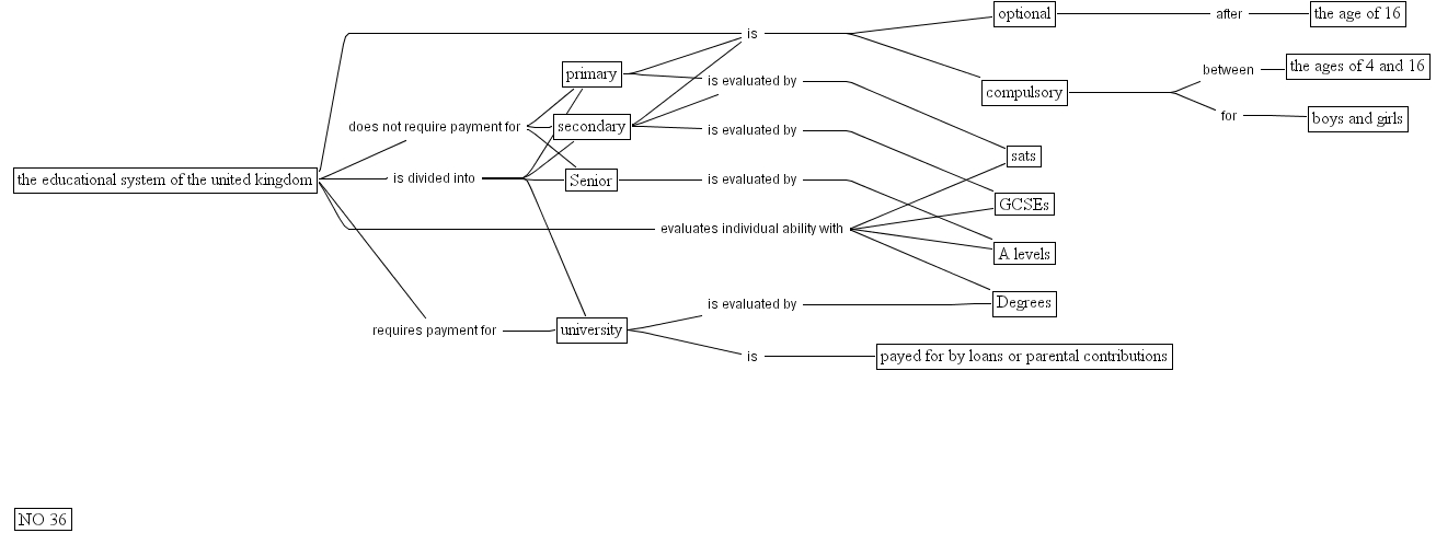
36, the educational system of the united kingdom, university, optional, senior, degrees, primary, the ages of 4 and 16, gcses, compulsory, no 36, the age of 16, boys and girls, secondary, payed for by loans or parental contributions, sats, a levels