Warning:
JavaScript is turned OFF. None of the links on this page will work until it is reactivated.
If you need help turning JavaScript On, click here.
The Concept Map you are trying to access has information related to:
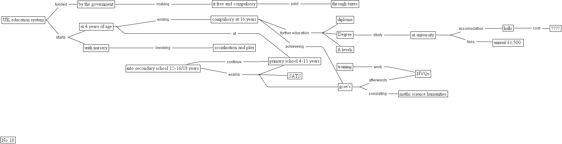
18, training, at university, uk education system, nvqs, compulsory at 16 years, diploma, maths science humanities, with nursery, no 18, socialisation and play, at 4 years of age, by the government, annual �1,500 , a levels, primary school 4-11 years, sats, gcse's, into secondary school 12-16 18 years, ????, through taxes, halls, degree, it free and compulsory