Warning:
JavaScript is turned OFF. None of the links on this page will work until it is reactivated.
If you need help turning JavaScript On, click here.
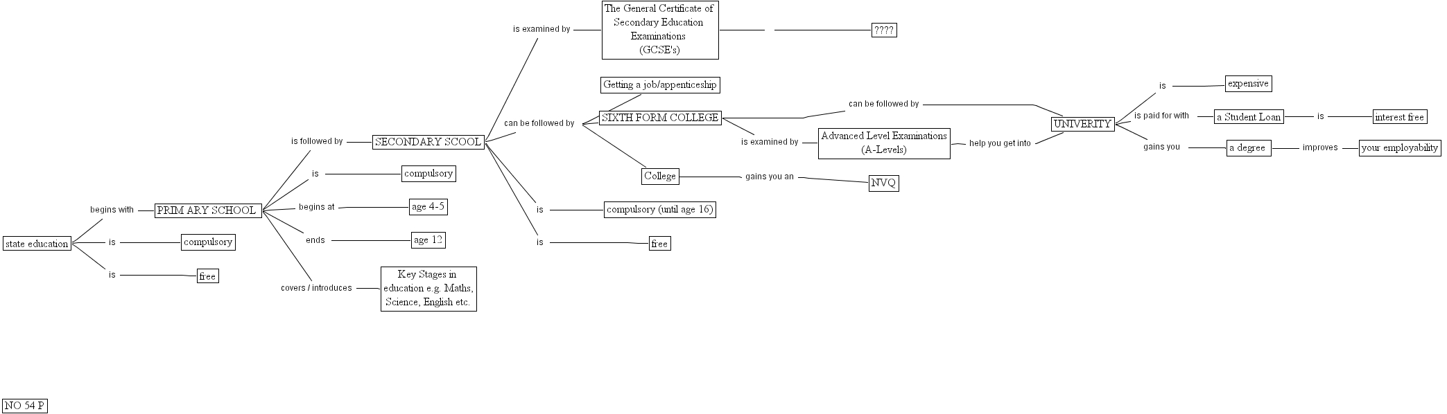
The Concept Map you are trying to access has information related to:
54 post, expensive, compulsory, a student loan, age 12, the general certificate of secondary education examinations (gcse's), nvq, sixth form college, college, your employability, advanced level examinations (a-levels), interest free, a degree , age 4-5, free, state education, prim ary school , univerity, ????, compulsory, secondary scool, compulsory (until age 16), key stages in education e.g. maths, science, english etc., free, getting a job appenticeship, no 54 p