Warning:
JavaScript is turned OFF. None of the links on this page will work until it is reactivated.
If you need help turning JavaScript On, click here.
The Concept Map you are trying to access has information related to:
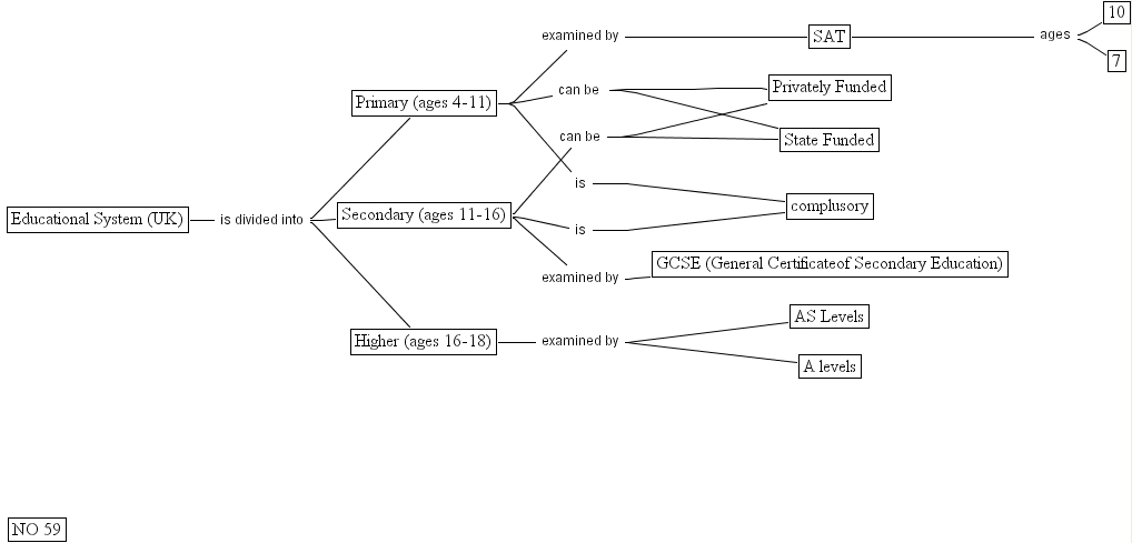
59, state funded, 7, as levels, a levels, 10, educational system (uk), higher (ages 16-18), gcse (general certificateof secondary education), privately funded, complusory, secondary (ages 11-16), sat, no 59, primary (ages 4-11)