Warning:
JavaScript is turned OFF. None of the links on this page will work until it is reactivated.
If you need help turning JavaScript On, click here.
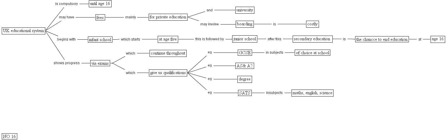
The Concept Map you are trying to access has information related to:
16, continue throughout, infant school, sats, degree, via exams, university, give us qualifications, fees, as& a2, junior school, secondary education , gcse, age 16, boarding, for private education, maths, english, science, at age five, uk educational system, costly, of choice at school, the chancce to end education, until age 16, no 16