Warning:
JavaScript is turned OFF. None of the links on this page will work until it is reactivated.
If you need help turning JavaScript On, click here.
The Concept Map you are trying to access has information related to:
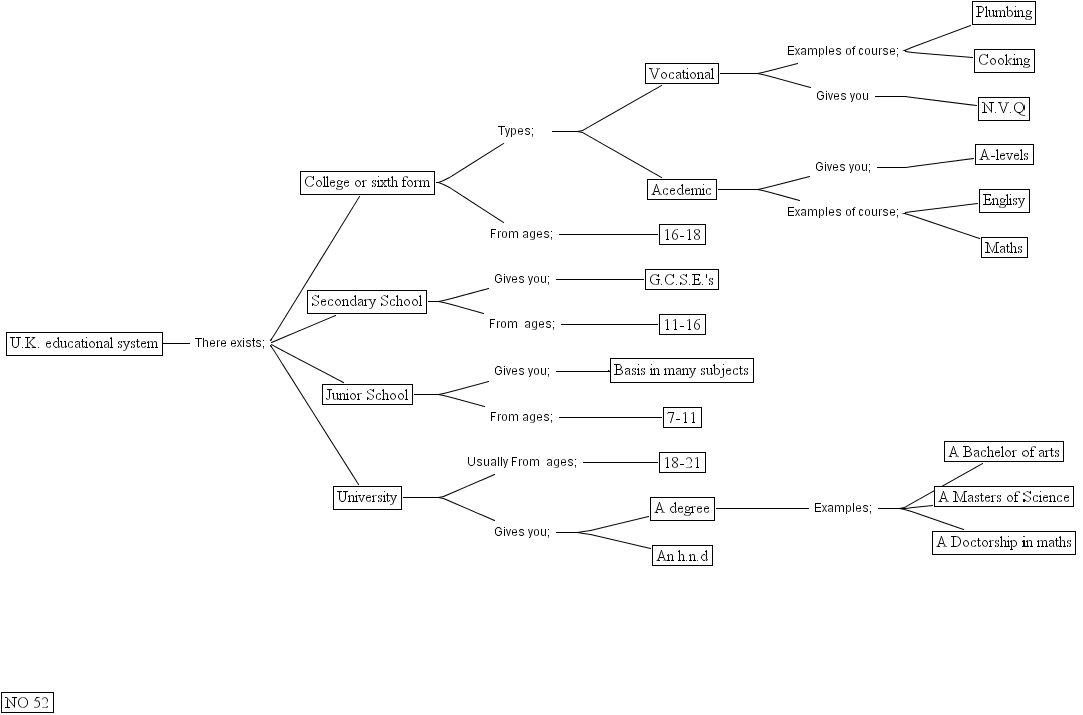
52, englisy, 11-16, 16-18, a masters of science, an h.n.d, university, a-levels, no 52, basis in many subjects, maths, a doctorship in maths, plumbing, g.c.s.e.'s, n.v.q, cooking, junior school, u.k. educational system, secondary school, 7-11, vocational, college or sixth form, a bachelor of arts, a degree, acedemic, 18-21