Warning:
JavaScript is turned OFF. None of the links on this page will work until it is reactivated.
If you need help turning JavaScript On, click here.
The Concept Map you are trying to access has information related to:
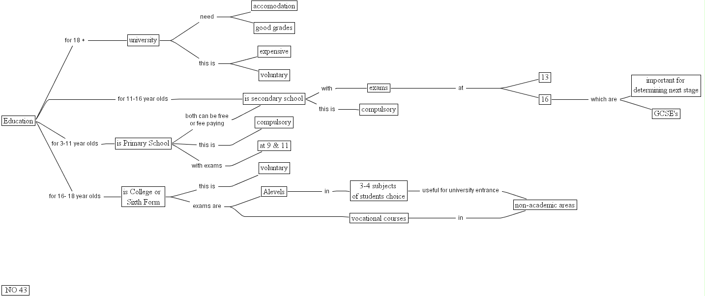
43, expensive, exams, voluntary, at 9 & 11, compulsory, no 43, is primary school, gcse's, important for determining next stage, non-academic areas, university, vocational courses, 13, accomodation, voluntary, is college or sixth form, compulsory, education, alevels, good grades, 16, is secondary school, 3-4 subjects of students choice