Warning:
JavaScript is turned OFF. None of the links on this page will work until it is reactivated.
If you need help turning JavaScript On, click here.
The Concept Map you are trying to access has information related to:
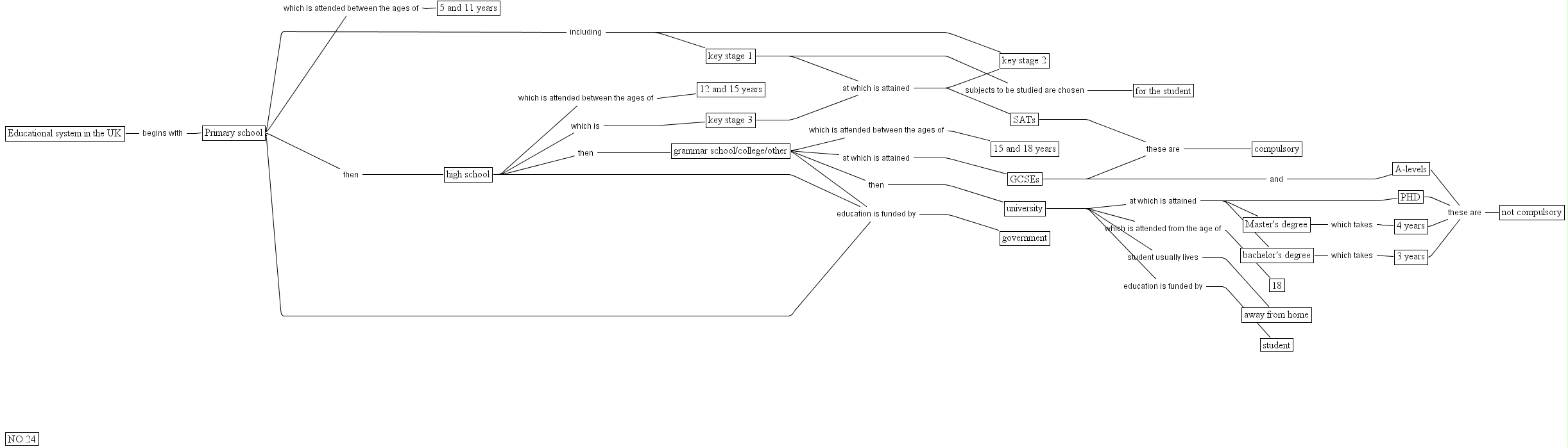
24, for the student, high school, sats, student, 12 and 15 years, 18, phd, master's degree, educational system in the uk, gcses, key stage 3, not compulsory, compulsory, no 24, 4 years, government, key stage 1, 15 and 18 years, key stage 2, a-levels, away from home, primary school, university, 5 and 11 years, bachelor's degree, 3 years, grammar school college other