Warning:
JavaScript is turned OFF. None of the links on this page will work until it is reactivated.
If you need help turning JavaScript On, click here.
The Concept Map you are trying to access has information related to:
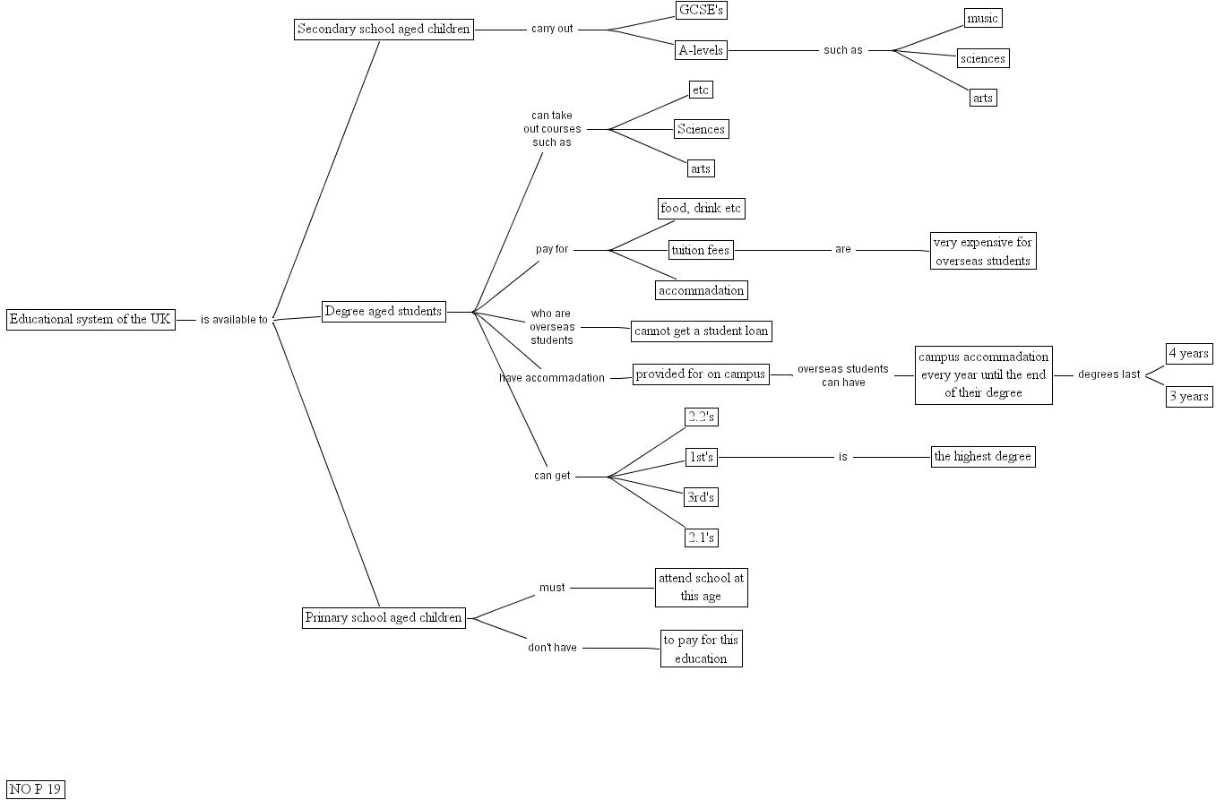
19 post, sciences, provided for on campus, etc, cannot get a student loan, a-levels, no p 19, the highest degree, 2.2's, 3rd's, 4 years, very expensive for overseas students, campus accommadation every year until the end of their degree, secondary school aged children, music, primary school aged children, 2.1's, accommadation, attend school at this age, food, drink etc, educational system of the uk, arts, arts, sciences, gcse's, to pay for this education, degree aged students, tuition fees, 1st's, 3 years