Warning:
JavaScript is turned OFF. None of the links on this page will work until it is reactivated.
If you need help turning JavaScript On, click here.
The Concept Map you are trying to access has information related to:
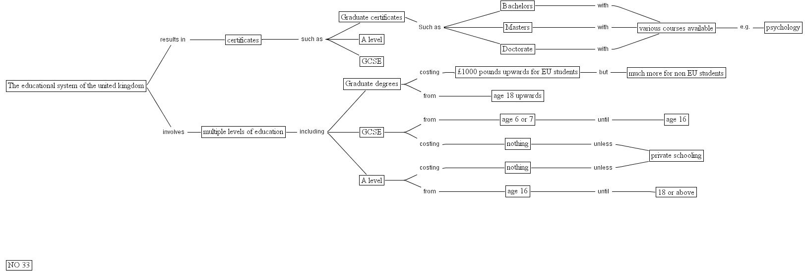
33, doctorate, �1000 pounds upwards for eu students, nothing, graduate degrees, 18 or above, the educational system of the united kingdom, age 18 upwards, gcse, gcse, psychology, no 33, age 6 or 7, age 16, multiple levels of education, much more for non eu students, a level, masters, graduate certificates, various courses available, age 16, certificates, nothing, a level, bachelors, private schooling