Warning:
JavaScript is turned OFF. None of the links on this page will work until it is reactivated.
If you need help turning JavaScript On, click here.
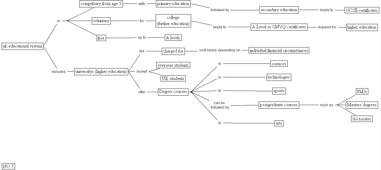
The Concept Map you are trying to access has information related to:
07, gcse certificates, masters degrees, postgraduate courses, higher education, uk educational system, uk students, arts, phds, doctorates, free, individual financial circumstances, technologies, universitys (higher education), voluntary, degree courses, charged for, secondary education, primary education, overseas students, college (further education), a level or gnvq certificates, a levels, no 7, compulsary from age 5, sports, sciences