Warning:
JavaScript is turned OFF. None of the links on this page will work until it is reactivated.
If you need help turning JavaScript On, click here.
The Concept Map you are trying to access has information related to:
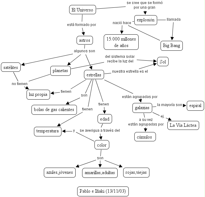
estrellas est�n agrupadas por galaxias, estrellas tienen luz propia, estrellas tienen edad, planetas del sistema solar recibe la luz del Sol, El Universo est� formado por astros, astros algunos son sat�lites, astros algunos son planetas, astros algunos son estrellas, estrellas nuestra estrella es el Sol, galaxias la mayor�a son espiral, estrellas tienen temperatura, Big Bang naci� hace 15.000 millones de a�os, El Universo se cree que se form� por una gran explosi�n, color y temperatura, edad se averigua a trav�s del color, sat�lites no tienen luz propia, planetas no tienen luz propia, estrellas son bolas de gas calientes, explosi�n llamada Big Bang, explosi�n naci� hace 15.000 millones de a�os, galaxias a su vez est�n agrupadas por c�mulos , color son rojas,viejas, color son amarillas,adultas, color son azules,j�venes, galaxias ej. La V�a L�ctea