WARNING:
JavaScript is turned OFF. None of the links on this concept map will
work until it is reactivated.
If you need help turning JavaScript On, click here.
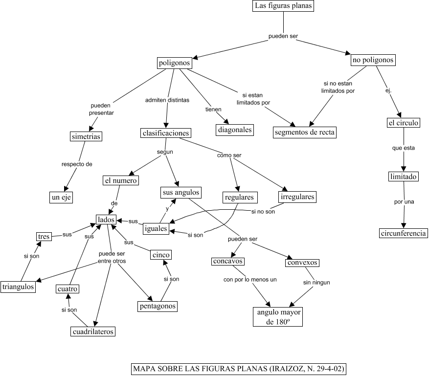
Este Cmap, tiene información relacionada con: los poligonos y el circulo, limitado por una circunferencia, sus angulos pueden ser convexos, poligonos tienen diagonales, poligonos pueden presentar simetrias, cinco sus lados, no poligonos si no estan limitados por segmentos de recta, no poligonos ej. el circulo, pentagonos si son cinco, irregulares si no son iguales, clasificaciones como ser regulares, lados puede ser entre otros triangulos, el circulo que esta limitado, clasificaciones segun sus angulos, tres sus lados, clasificaciones como ser irregulares, triangulos si son tres, poligonos admiten distintas clasificaciones, lados puede ser entre otros cuadrilateros, Las figuras planas pueden ser poligonos, clasificaciones segun el numero